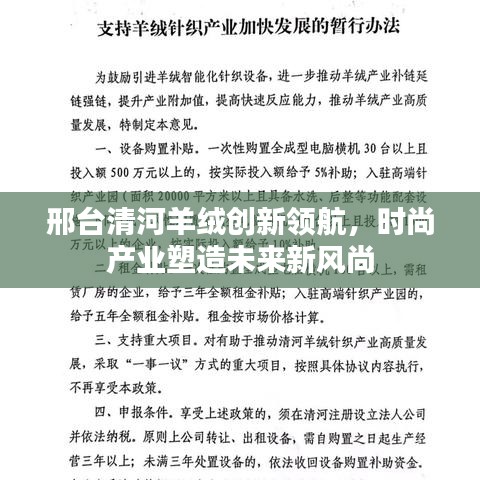
随着全球时尚产业的飞速发展,邢台清河羊绒产业正以其独特的魅力和卓越的品质,成为国内外关注的焦点,本文将为您带来关于邢台清河羊绒的最新新闻头条,揭示这一产业如何引领创新,塑造未来的时尚潮流。
邢台清河羊绒产业的崛起
邢台市作为河北省的重要城市,其羊绒产业在近年来取得了长足的发展,清河作为邢台市的一个重要区域,羊绒产业更是蓬勃发展,成为全球羊绒产业的重要基地之一,清河的羊绒产业凭借其优质的原材料、精湛的工艺技术和创新的设计理念,赢得了国内外市场的广泛认可。
新闻头条:引领产业创新
1、技术创新:邢台清河羊绒产业正积极引进先进的生产技术,提高生产效率和产品质量,一些企业已经成功研发出具有自主知识产权的羊绒制品,为产业注入了新的活力。
2、设计创新:为了迎合消费者的需求,邢台清河羊绒产业注重设计创新,设计师们将时尚元素与传统文化相结合,打造出独具特色的羊绒制品,吸引了众多消费者的目光。
3、品牌建设:邢台清河羊绒企业加强品牌建设,提高品牌知名度和美誉度,一些知名品牌已经在国内外市场上取得了良好的口碑,为产业的发展奠定了坚实的基础。
塑造未来时尚
邢台清河羊绒产业正以其卓越的品质和创新的设计理念,塑造着未来的时尚潮流,企业注重环保和可持续发展,推出了一系列环保羊绒制品,符合现代消费者的绿色消费理念,企业加强与国际时尚界的合作与交流,引进国际时尚元素,打造具有国际水准的羊绒制品。
产业发展前景
邢台清河羊绒产业凭借其独特的优势,未来发展前景广阔,随着消费者对时尚和品质的追求不断提高,羊绒制品的市场需求将持续增长,企业加强技术创新和品牌建设,提高产品的竞争力和附加值,政府的大力支持和企业家的创新精神将推动产业不断壮大。
邢台清河羊绒产业正以其卓越的品质、精湛的工艺技术和创新的设计理念,成为全球羊绒产业的重要力量,企业通过技术创新、设计创新和品牌建设,引领产业创新,塑造未来的时尚潮流,政府的大力支持和企业家的创新精神将推动产业不断壮大,为全球的时尚产业注入新的活力。
作为博客站长,我们关注邢台清河羊绒产业的最新动态,为广大读者带来最新的新闻头条,我们相信,在不久的将来,邢台清河羊绒产业将继续引领时尚潮流,为全球时尚产业做出更大的贡献。
转载请注明来自新乡市正鑫化工有限公司,本文标题:《邢台清河羊绒创新领航,时尚产业塑造未来新风尚》










豫ICP备19040705号-1
还没有评论,来说两句吧...