北京协和,一个令人向往的学府,其本科教育更是备受瞩目,就让我们一起百度一下“北京协和本科”,探寻这所学校的魅力所在。
北京协和的传奇背景
北京协和,作为中国顶尖的高等学府之一,拥有悠久的历史和深厚的文化底蕴,其本科教育更是独树一帜,为国家培养了无数医学领域的优秀人才。
独特的办学理念
北京协和的本科教育注重培养学生的综合素质和创新能力,学校秉承“以人为本,注重实践”的教学理念,致力于为学生提供一流的学术氛围和实践机会,学校还鼓励学生参与科研项目,培养学生的科研能力和创新精神。
强大的师资力量
北京协和拥有一批优秀的教师团队,其中不乏国内外知名专家、学者,他们不仅在学术领域有着卓越的成就,还在教学方面有着丰富的经验,在这样的师资力量的指导下,学生的学术水平和综合能力得到了很大的提升。
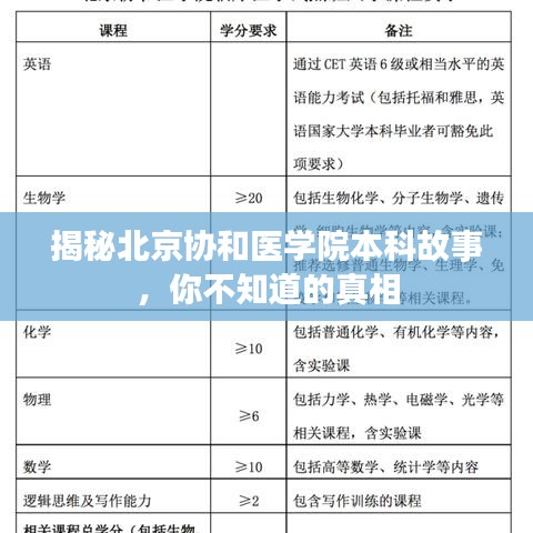
丰富的课程设置
北京协和的本科课程涵盖了医学、护理学、药学等多个领域,学校注重课程的实用性和前沿性,让学生在学习基础知识的同时,还能接触到最新的科研成果和医疗技术,学校还开设了一系列选修课程,让学生可以根据自己的兴趣和职业规划进行选择。
优越的校园环境
北京协和的校园环境优雅,绿树成荫,为学生提供了一个舒适的学习和生活环境,学校的教学设施先进,实验室设备齐全,为学生提供了良好的实践条件。
就业前景广阔
北京协和的本科毕业生在就业市场上具有很强的竞争力,学校与许多医疗机构、科研机构建立了合作关系,为学生提供了丰富的实习和就业机会,学校还注重培养学生的职业素养和综合能力,让学生更好地适应社会的发展需求。
成功案例分享
北京协和的本科教育培养了许多优秀的人才,他们不仅在学术领域取得了卓越的成就,还在医疗实践中展现了出色的能力,这些成功案例不仅证明了学校的教育质量,也为学生树立了榜样。
如何了解更多关于北京协和本科的信息?
想要了解更多关于北京协和本科的信息,你可以通过百度搜索“北京协和本科”,获取学校的官方网站、招生信息、学术研究成果、学生评价等方面的内容,你还可以关注学校的官方社交媒体账号,获取最新的校园动态和资讯。
北京协和本科,一个令人向往的学府,你不仅可以接受到一流的教育,还能结识志同道合的朋友,共同追求梦想,如果你对医学领域感兴趣,那么北京协和本科将是你实现梦想的理想之地,快来百度一下“北京协和本科”,一起探寻这所学校的魅力吧!
转载请注明来自新乡市正鑫化工有限公司,本文标题:《揭秘北京协和医学院本科故事,你不知道的真相》










豫ICP备19040705号-1
还没有评论,来说两句吧...